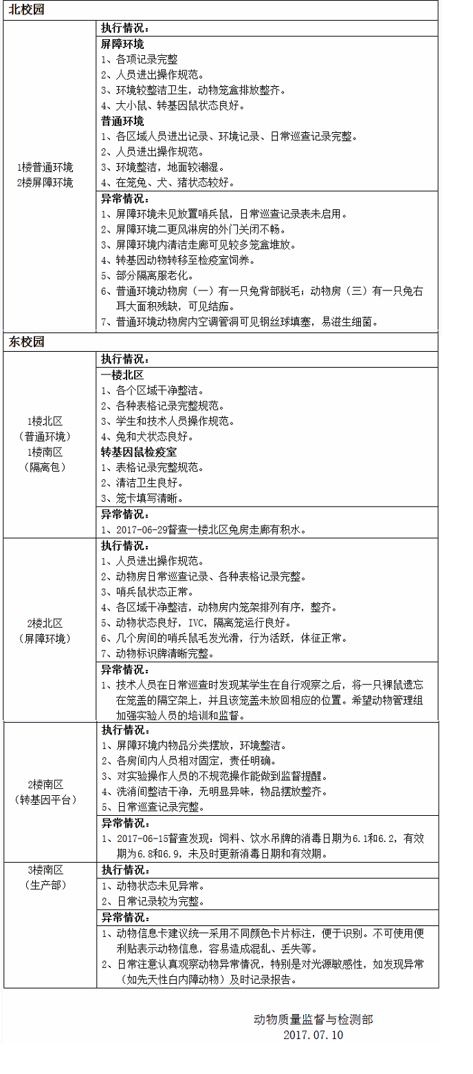
导航痕迹 402永利集团官网实验动物中心 2017年6月实验动物中心质量监督巡查结果公示 扫描此二维码分享 2017年6月实验动物中心质量监督巡查结果公示 发布人:黄铭倩 发布日期:2017-07-11